“我也不知道为什么睡不着,但我就是睡不着。”
当4岁的孩子在深夜辗转反侧,变得暴躁难安时,王璐并未将这些反应与那款“止咳药”联系起来。
孟鲁司特,一款年销售额超10亿元的儿科常用药,曾是家长们应对孩子咳嗽、鼻炎的“定心丸”。
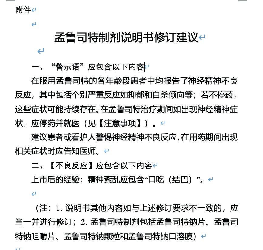
直到2025年12月22日,国家药监局的一则公告打破了这种认知:要求该药说明书统一添加警示语,明确提示该药在各年龄段患者中均报告了神经精神不良反应,包括抑郁、自杀倾向等,若不停药,这些症状可能持续存在。同时还在不良反应中新增“口吃(结巴)”。
这一公告引发了家长和临床医生的广泛讨论,也让公众重新审视这款长期使用的儿科药物的安全性。
在此之前,医学界并非毫无预警。2020年,美国食品药品监督管理局(FDA)就针对该药物发布黑框警告,这是对药物不良反应最高级别的警告,提醒医务人员和患者谨慎使用。
但在我国,这一风险提示却经历了“时差”,其间该药被广泛用于说明书未列出的适应证,存在滥用问题。
多位医学专家表示,医疗决策的复杂性在于需要在治疗获益和副作用的风险之间不断权衡。但当制度的“慢”遇上临床的“惯性”,代价往往由最脆弱的群体承担。
孟鲁司特安全性的争论背后表明,药品安全没有“终身免检”,只有让风险提示更及时地触达诊疗一线,才能为患者寻找一个更稳妥的平衡点。

一款孟鲁司特钠咀嚼片及其说明书。 新京报记者 李聪 摄
被反复使用的“止咳药”
2023年,王璐两岁的孩子感冒、流鼻涕,被家人带到当地妇幼保健院。医生看完后没有详细解释病情,只开了药。处方单上包含孟鲁司特,医生交代可以掺在奶粉或母乳中服用。作为新手妈妈,王璐没有多问。
但过了一段时间,孩子的症状并未明显好转。他们又去了另一家医院就诊,医生再次开了孟鲁司特。
由于病情还是没有明显改善,王璐又带孩子去了市里的三甲医院看耳鼻喉科,医生诊断为鼻炎,并提示存在腺样体肥大。王璐告诉医生孩子已经吃了一段时间的孟鲁司特,医生仍然开具了这款药并表示“可以吃”。
王璐回忆,那段时间,孩子的状态开始发生变化。原本不太哭闹,变得容易烦躁,夜间入睡越来越困难。半夜醒来后很难再被安抚,常常折腾到深夜。王璐和丈夫只觉得孩子“越来越不好带”。
王璐曾在复诊时向医生描述孩子“晚上睡不好”“脾气变大了”,但得到的回应大多相似:这种表现并不少见,可能与年龄阶段有关。
后来转诊到当地中医院,一位老中医在询问用药史和行为表现后建议停用孟鲁司特,表示这款药物副作用较大。那是王璐第一次从医生口中听到关于这款药物的风险提示。
去年冬天,王璐的孩子再次因为鼻炎问题就诊。医生又一次开了孟鲁司特。王璐说自己抱有侥幸心理:距离上一次用药已经过去两年,孩子年纪大了一点,也许不会再出现什么反应。
然而在孩子服药两三天后,王璐观察到孩子出现睡眠问题。此前,孩子晚上一般15分钟就睡着了;而吃了药后会辗转反侧两个小时,还告诉她“我也不知道为什么睡不着,但我就是睡不着”。
她立即为孩子停药。
王璐注意到,患有鼻炎的丈夫也在服用孟鲁司特。丈夫服药的那半年里,她感觉丈夫变得易怒,还反复表达消极想法,“活着没意思。”后来,医生建议停药并更换方案后,这些表现才逐渐消失。
孟鲁司特说明书修订公告发布后,社交平台上迅速掀起关于这款常用儿科药物安全性的讨论。王璐甚至联想到,孩子进入语言发展期,开始有口吃现象,一句话常常要重复好几次才能说完。医生的解释是:孩子的口吃并非先天性问题,但也不确定具体是什么原因。
在社交平台上,有家长表示拿了药担心副作用不敢让孩子吃了,也有不少家长表示自家孩子吃完没有异常,而且副作用是一个概率问题,并非每个孩子都会有不良反应。这种明显的个体差异也加大了辨别难度,对于普通人来说,很难专业地将孩子的异常表现与药物关联。
“滥用”背后的现实原因
在新京报记者接触的多位家长中,孟鲁司特被视为一种“儿科常见药”。孩子一旦出现感冒、咳嗽、鼻塞等症状,医生常常会开出这款药物。在不少家长的理解中,它更像是一种针对呼吸道症状的“常备药”。
多位医生也向记者提到,在实际临床中,孟鲁司特常被当作“止咳药”“抗过敏的万能药”,被广泛用于普通咳嗽、夜咳或轻症鼻炎。
华中科技大学同济医学院附属协和医院耳鼻咽喉科主治医师彭炜提到,感冒引起的咳嗽与过敏性疾病导致的咳嗽,在发病机制上并不相同,但孟鲁司特在治疗过敏性疾病导致的咳嗽时确实“用上去效果很好”。久而久之逐渐形成了一种“思维定式”,把孟鲁司特当成了通用的“止咳药”。
但从药物说明书及权威治疗指南来看,孟鲁司特并非针对“感冒或咳嗽”的一线用药。
长春市儿童医院呼吸科主治医师胡亮介绍,孟鲁司特是一种白三烯受体拮抗剂,主要通过抑制白三烯介导的炎症反应,缓解气道炎症和过敏症状。按照药物说明书,孟鲁司特用于哮喘的长期控制治疗,以及部分过敏性鼻炎患者的症状改善。
《儿童支气管哮喘诊断与防治指南(2025)》明确指出,儿童哮喘的长期控制以吸入糖皮质激素为核心。只有在疗效不佳、不能耐受,或合并过敏性鼻炎等特定情况下,才会将孟鲁司特作为辅助或替代选择;在过敏性鼻炎治疗中,它同样不是轻症首选。
在胡亮看来,孟鲁司特在儿童呼吸系统疾病中的定位并不模糊,但在现实临床中,这一定位并未被严格遵守。一些医生坦言,临床上确实存在孟鲁司特滥用的情况。多项来自国内医院的研究,也从数据层面提示了孟鲁司特存在不合理用药的问题。
2023年,厦门某三甲医院制剂科检索了门诊在2021年10月-12月开具的孟鲁司特医嘱共有7948条。使用量最高的科室为儿科门诊,使用量最高的3种诊断疾病依次为鼻窦炎、支气管炎、变应性鼻炎,同时,咳嗽、上呼吸道感染、腺样体肥大使用量也较大。
在纳入分析的7948条医嘱中,有6597条存在适应证不适宜、剂量不适宜及重复用药的问题。“适应证不适宜”指患者的病情与该药物的治疗指向不匹配,共有6350条,占96.26%。该研究指出,医院门诊孟鲁司特的使用量较大,存在较多超说明书使用的情况,需要采用合理有效措施进行干预。
此外,从用药规模来看,这款药物在国内的使用范围和体量同样不容忽视。
公开信息显示,该药物于1998年2月在美国上市,2002在我国上市。上市后该药品逐渐成为治疗呼吸道疾病的常用药物。据药渡数据显示,孟鲁司特几款制剂在2024年中国公立医疗机构终端销售规模超过10亿元。孟鲁司特在电商平台上销量同样惊人,一些品牌线上已售70万盒。
这种“滥用”背后,有多重现实原因。
胡亮分析,吸入激素治疗是儿童哮喘的首选治疗方案,但家长“谈激素色变”的心理仍然存在,因此相比需要操作和随访的吸入治疗,口服药物更容易被家长接受;另外,在部分基层医疗场景中,吸入装置等不足时,医生更容易选择沟通成本更低、执行更简单的治疗方案。
“问药师”创始人、著名药师冀连梅则提到,孟鲁司特的推广方式也在强化其“常用药”的社会认知。一方面,药品通过医生端进行推广;另一方面,也借助社交平台、电商平台等渠道直接触达患者。同时,孟鲁司特为口服制剂,一天一次,使用方便,患者依从性较高。在疗效体验与便利性叠加的情况下,更容易被反复选择并持续使用。
被逐渐感受到的副作用
2025年12月22日,国家药监局发布公告,要求在孟鲁司特制剂说明书中统一增加警示语,提示在各年龄段患者中均报告了神经精神不良反应,包括抑郁、自杀倾向等严重表现。
而围绕孟鲁司特的神经精神不良反应,医学界的讨论已持续多年。
美国食品药品监督管理局(FDA)自2008年起,先后数次发布过孟鲁司特精神健康副作用的警讯,提醒医务人员关注患者在用药期间可能出现的情绪和行为变化。
直到2020年3月4日,FDA发布针对孟鲁司特的黑框警告,这是对药物不良反应最高级别的警告。
FDA认为,尽管药品说明书里写了精神相关不良反应,但并没有引起医生和患者的足够重视。FDA回顾此药1998年2月至2019年5月间上报的所有不良反应数据后发现,严重精神相关不良反应的数据持续增加,并识别出82例自杀病例可能和此药的使用有关。
部分医生也在门诊中逐渐感受到了说明书中出现的副作用。
“孟鲁司特可能会导致精神不良反应已经持续多年,只是一直没有受到足够的重视。”冀连梅曾在2017年的科普文章中提示,孟鲁司特可能会导致罕见的儿童行为异常副作用,比如情绪低落、抑郁、多梦等,要在用药期间观察孩子的情绪和行为。不少家长跟她反馈孩子用药后出现脾气暴躁、注意力异常等表现。她遇到的恢复时间最长的案例约为三个月。
在注意到美国FDA发布黑框警告之前,彭炜也在门诊中遇到过类似情况。有家长向他反映,孩子服用孟鲁司特后晚上异常兴奋,很晚才能入睡。
彭炜仔细查看了药品说明书,发现其中列出了一些不良反应,包括“攻击性行为或敌对性的兴奋、焦虑、抑郁、夜梦”等。基于这些信息,他当时便建议家长停用该药。
从个人临床经验来看,彭炜感觉,大约每十名使用孟鲁司特的孩子中会有一两名出现异常表现。除了睡眠和情绪问题,他还观察到一些孩子在用药后出现频繁眨眼、吸鼻子、皱眉头等习惯性动作,推测可能与药物有关。此后,在日常诊疗中彭炜很少再为患者开具孟鲁司特。
另一位呼吸科医生告诉新京报记者,早在2021年,他在网络平台上发布孟鲁司特用药安全的提示文章。随后,有监管部门工作人员主动联系医院,向他了解具体情况,以及停药后通常需要多久才能恢复。
在冀连梅看来,家长未被提醒该药物有副作用,一方面是医生诊疗时间有限,没时间细说;另一方面是药品说明书提到“不良反应轻微,通常不需要中止治疗”,这客观上弱化了风险提示,使部分医生认为没有必要在门诊中特别强调。
冀连梅表示,因为孟鲁司特原研药已过专利期,所以无法像新药那样通过随机对照试验来明确药物和精神副作用的直接因果关系,但是大量观察性研究证据已接近于证实因果关系。
新京报记者查阅了多篇国内外医学期刊的研究发现,关于孟鲁司特与不良神经精神反应之间的关联性,其潜在机制尚不完全清楚,研究结论也不一致。虽然在大数据层面,孟鲁司特相关神经精神不良事件发生的绝对概率可能较低,但在临床个体中,仍观察到部分儿童或成人出现较明显反应。因此医学共识普遍建议是,在开具此药前应充分权衡利弊,并告知家长或患者在用药初期密切监测心理状态,一旦出现异常行为应立即停药并咨询医生。
药品安全没有“终身免检”
当风险信号足够明确,却经过漫长的制度流程进入一线诊疗,这种“慢”本身也成为风险的一部分。
北京大学医学人文学院医学伦理与法律系教授王岳表示,国外警示是“警钟”,但国内监管和学术机构的跟进才是推动大规模实践改变的“指挥棒”。对大多数有学术更新意识的临床医生而言,国外权威监管机构(如FDA、EMA)的严重警示,是一个极其重要的风险信号和决策参考。然而从风险信号到在临床中不断被感受到、被验证,再到推动系统性调整,这中间必然有一段时间差。
为何孟鲁司特制剂说明书在FDA提示五年后才修订?
胡亮认为,这在药品监管实践中并不罕见,往往是多种因素叠加的结果,这有关一个国家药物不良反应监测数据的积累节奏。监管机构需要时间独立评估全球证据,并收集和分析中国人群的不良反应数据,以确认风险在中国患者中同样显著存在,达到足以支持统一修订的证据强度。
王岳提到,在呼吸道疾病治疗中,孟鲁司特确有一定地位,尤其是对于部分特定适应证,监管机构可能需要更长时间观察其临床实际价值与风险的对比。
此外,说明书修订涉及多部门、多专家组的评估和决策,本身就需要一定周期。王岳也提到,在用药基数大、处方习惯已经相对固定的情况下,监管层面还会顾及过快、过强的风险提示,是否可能对临床实践造成剧烈冲击,因此往往希望有相对平缓的方式完成风险提醒和调整。
“五年的评估周期确实显得过长,尤其是当风险信号来自像FDA黑框警告这样的高级别警示,且涉及精神神经类严重风险。”王岳认为,关于孟鲁司特说明书修订的争议,暴露了我国药品全生命周期安全管理链条中的共性薄弱环节。
首先是对国际强烈风险信号的响应速度有待提高,从发现信号到有效传递给一线医生和患者,存在延迟和衰减,其次是临床处方行为与最新安全信息的脱节,在说明书未更新前,即使有警示也难以有效改变普遍的处方习惯。另外,此药的滥用问题本身也说明,仅靠说明书约束处方行为是远远不够的。在生产企业怠于积极修改说明书的情况下,政府监管部门应该可以基于“公共利益”启动对说明书的“公益性修订”。
在胡亮看来,此次围绕孟鲁司特的讨论中,公众情绪是可以理解的,但认知需要校准。
从科学角度看,公众无需过度恐慌。“讨论热烈本身不是坏事,说明大家开始重视药物安全;但如果把'黑框警示'理解成'药物突然变得极其危险、会对孩子大脑造成不可逆伤害',则属于过度推断。”监管层面的提示强调的是存在报告、需要警惕、出现症状应及时干预,而非意味着风险必然发生。
彭炜也强调,并非所有孩子在使用孟鲁司特后都会出现不良反应。临床中确实有部分患者疗效明确,未出现睡眠或情绪异常,家长也愿意继续使用,在这种情况下并不存在绝对问题。关键在于,医生需要在用药前充分告知家长相关风险及发生概率,并提醒其留意孩子的行为和情绪变化,“最了解孩子情况的,始终还是家长自己。”
针对孟鲁司特,冀连梅表示:“用还是不用,实际上是利与弊的权衡过程。如果只是轻症过敏性鼻炎或哮喘,我认为是可以不用的,因为患者发生副作用的风险大于治疗获益。”
她表示,由于这款药滥用严重,部分出现不良反应的患者和家长承受精神不良反应而没能及时停药。另外,当部分患者通过网络信息自行停药后症状缓解,再向医生求证时,部分医生否认药物相关性,也在一定程度上侵蚀医患之间的信任。
关于孟鲁司特的争议也并非孤例。
王岳提到,许多老药在长期使用过程中,都会经历从零散个案提示,到风险逐步被确认,再到说明书修订甚至使用限制的过程,这是药品安全性认知不断深化的普遍规律。
例如,含马兜铃酸的中药制剂,从“中草药肾病”个案被注意到,直至确认其强致癌性并被禁用或严格限制,历经数十年;苯巴比妥等镇静药物在儿童中的应用,其对认知发育的潜在影响,也是通过长期观察不断被强化警告;部分喹诺酮类抗菌药,对肌腱损伤和神经系统不良反应的风险提示,同样是在上市多年后逐步升级。
这些案例都说明,药品安全没有“终身免检”,监管、医学界和公众都需要建立持续关注、动态评估的认知。


2025年12月22日,国家药监局发布公告,要求在孟鲁司特制剂说明书中统一增加警示语(上图)。下图为孟鲁司特制剂说明书修订建议。 图/国家药监局官网

电商平台销售的孟鲁司特,一些品牌已售出70万盒。电商平台截图